玉渊潭公园第三十六届樱花文化活动暨第六届春季花卉联展
可以观赏40个品种、3000余株樱花次第开放,盛花期时满园繁花、浪漫唯美,逐渐成为游客市民春天踏青赏花的首选地。
开幕时间:3月19日
樱花观赏期:
3月中下旬至4月中下旬
观赏点位:
樱花园,玉渊春秋景区,南山观樱景区,樱珞花谷景区
》》 2025北京玉渊潭公园第三十六届樱花展时间门票公告
国家植物园(北园)第三届桃花观赏季暨世界名花展
3月中旬山桃陆续盛开,位于曹雪芹纪念馆西南侧的“山桃花溪”景观是植物园著名的春景之一。近百米长的小路上,两侧山桃花迎风开放,溪水沿叠石蜿蜒而下,绵延的远山与层叠的桃花交相辉映。紧接而来,3月下旬高大的白花山碧桃将会盛开,打造出一片白色桃花的海洋。由国家植物园(北园)自主研发的桃花品种“品虹”“品霞”会于4月上旬进入花期。4月下旬,碧桃园中的各类观赏桃花将次第盛开,娇艳的花朵仿佛彩霞,同时还有榆叶梅、迎春、连翘等多种春花装饰其间,整个碧桃园会呈现出一派花红柳绿的优美景观。
开幕时间:3月22日
桃花观赏期:
3月中旬至5月上旬
观赏点位:
东南门至科普馆西侧(杨树林),山桃花溪(曹雪芹纪念馆西南侧),碧桃园
此外,4月中旬起,几十余万株郁金香及球根花卉将陆续绽放。优美独特的花型、亮丽丰富的花色,更有娇嫩的桃花掩映其间,高大的杨树蔽日遮天,连绵的青山层峦叠翠,形成一幅巨大的春日画卷。
郁金香观赏期:
4月中旬至5月上旬
观赏点位:
科普馆西侧(杨树林)
国家植物园(北园)
陶然亭公园第十届海棠春花文化节
陶然亭公园集齐了海棠四品,即:西府海棠、垂丝海棠、贴梗海棠、木瓜海棠 。同时,园区内大量栽植了“绚丽”“王族”等观赏海棠品种,花开之时,各色海棠繁花似锦,落英缤纷,与园内丁香、碧桃等春季开花灌木争奇斗艳,形成色彩斑斓、春意盎然的植物景观。
开幕时间:3月29日
海棠观赏期:
3月底至4月中下旬
观赏点位:
东门至北门沿线,胜春山房景区,南湖南岸
中山公园第三十届春花·郁金香文化节
2025年是中山公园郁金香花展30周年。花展以“莺歌燕舞春日长”为主题,以燕子,鸭子,羽毛等图案突出主题,体现冬去春来万物生机勃勃的景象。公园共栽植郁金香及其它球根花卉约100种18万株,共4000余平米。花展期间,公园还特别举办“郁”见中山30年——郁金香特展、“郁金香之旅——一朵花的丝路传奇”郁金香历史文化展。
开幕时间:3月17日
郁金香观赏期(含部分室内品种):
3月中下旬至4月下旬
观赏点位:
【室内展览】
唐花坞“‘郁’见中山30年——郁金香特展”,
南七间房“郁金香之旅——一朵花的丝路传奇”郁金香历史文化展
【室外展览】
“莺歌燕舞”等七个室外展区
》》 2025北京中山公园郁金香文化节攻略(时间+地点+门票)
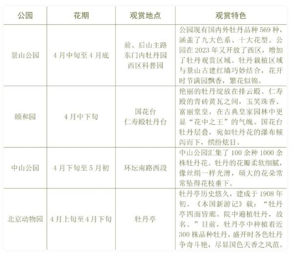
景山公园第二十八届牡丹文化节
景山公园的牡丹栽植历史悠久,现有国内外牡丹品种569种,涵盖了九大色系、十大花型,包括中原牡丹346种、有皇家御园传统牡丹品种,久负盛名的洛阳牡丹、菏泽牡丹等;国内珍贵品种西北紫斑牡丹109种以及国外牡丹品种114种。公园在2023年又开放了西区,增加了牡丹观赏区域。牡丹栽植区域与景山古建红墙巧妙结合,花开时节满园飘香,繁花似锦。
开幕时间:预计4月中旬,敬请期待
牡丹观赏期:
4月中旬至4月底
观赏点位:
前、后山主路,东门内牡丹园,西区科普园
为了方便大家赏花,我们按照开花顺序整理了,多种代表性春花的推荐观赏地。一起来看看吧↓↓↓
梅花

山桃




玉兰

海棠

牡丹

其他春花

「春花科普活动&展览」
陶然亭公园
春里品海棠—海棠知多少
海棠春花文化节期间,“春里品海棠—海棠知多少”以图文并茂的形式,展现海棠绰约风姿,为市民游客介绍海棠品种等内容,全方位展现海棠的独特魅力。
【展览时间】
3月29日至4月27日
【展览地点】
公园主干路沿线
海棠春日奇遇
海棠是一种常见的观赏植物,因其美丽的花朵和多样的品种而受到广泛喜爱。活动将以讲座的形式为大家介绍海棠的历史、分类以及生长习性、栽培技巧等方面的内容,并DIY制作小手工,留下美好记忆。
【活动时间】
3月29日
【活动地点】
科普小屋
春日陶然 共绘生态
结合公园第十届海棠春花文化节,介绍公园特色植物海棠相关知识,讲解自然笔记绘制方法,一同绘制自然笔记。
【活动时间】
4月6日
【活动地点】
公园内,紫竹院公园“竹外桃花有几枝”自然笔记活动为游客介绍碧桃知识。
【活动时间】
4月上旬(具体时间见公众号)
【活动地点】
科普小屋
植物花期受天气影响,花期及观赏效果以实际为准
》》2025年北京五一活动大全汇总(演出+踏青赏花+公园+博物馆展览)
》》2025北京五一劳动节活动大全(景区活动+游玩推荐)
》》2025年北京五一旅游攻略(赏花+演出+景区活动)